作者:舞蹈培训 来源:www.zyrykwudao.com 发布时间:2020-11-05 阅读量:92
  天津市2021年普通高考报名工作将于11月14日开始,符合报名条件的考生,于2020年11月14日至11月23日,市级舞蹈类统考的考试时间为2020年12月19日至20日。考生于2020年11月14日至11月23日,登录招考资讯网进入天津市普通高考网上报名系统,根据要求和提示,录入报名信息,并保证各项信息的完整、真实、准确。报考艺术类和体育类等特殊类型考试的考生,请务必准确选报相应科类,若填报错误会对后续的专业测试报名、考试及录取产生影响。
 
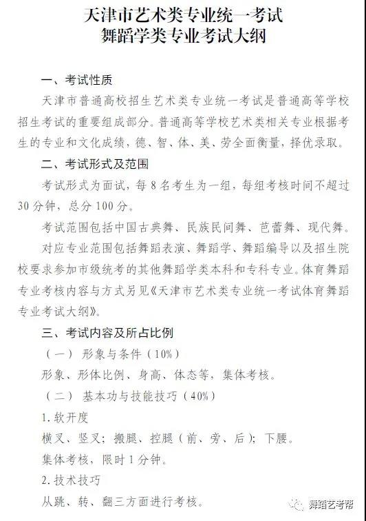
舞蹈学类考试大纲如下:



说明:文章内容来源网络整理仅供参考,如有侵权请联系删除 (QQ:1624823112),万分感谢!